Interactive SIPOC+ Process Modeler

Model and document comprehensive business processes using the SIPOC+ methodology with instant diagrams and end-to-end process maps.

hero
Features

Main Features Of Process Horizon

The ProcessHorizon web app is an integrated process modeling tool facilitating the modeling and documentation of comprehensive business process models using the SIPOC+ methodology across three process level layers and providing instant visual SIPOC+ diagrams and end-to-end Process Maps as well as further process reports for an events-driven process chain, information flow or stakeholder analysis

Intuitive UI

Smart User Interface with value prompt lists for intuitive usability and process navigation dashboard for control

Target Users

Target user group are business professionals resp. domain experts like Quality Assurance Managers or Auditors, etc

SIPOC+ Diagrams

Interactive SIPOC+ modeling methodology support with instant visual SIPOC+ diagram generated
Learn More

Process Maps

Fully automated end-to-end Process Map
Learn More

Collaborate

Online process modeling session support e.g. for remote teams to be lead by a process coach

Analytics

Repository providing comprehensive analytical reporting on process data over three process levels, events, process & information flow

Compliance

Support operational compliance in different areas like ISO 9001 QMS certification and SOX compliance, etc.

SIPOC+

SIPOC Information flow and events-driven process chain

image

cf. THE PROCESS APPROACH IN ISO 9001:2015
cf. schematic representation of the elements of a single process in ISO 9001:2015 QMS requirements standard

Process hierarchy
ProcessHorizon supports process modeling over three process level layers, i.e. a process hierarchy with a parent-child logic as follows:
  • Main Process strategy / scope layer (MP)
  • Process management layer (PR)
  • Subprocess working layer (SP)
The decomposition over three process layers represents an increasing level of details from enterprise MP strategy to PR management and eventually to the SP working level.

Process flow
ProcessHorizon supports process modeling of a suite of connected processes towards business goals.
 
The sequence of processes can be defined within a process level, i.e. at main process, process or subprocess level by their predecessors and will be reflected in the Process Map based on the predecessor-subsequent process logic.

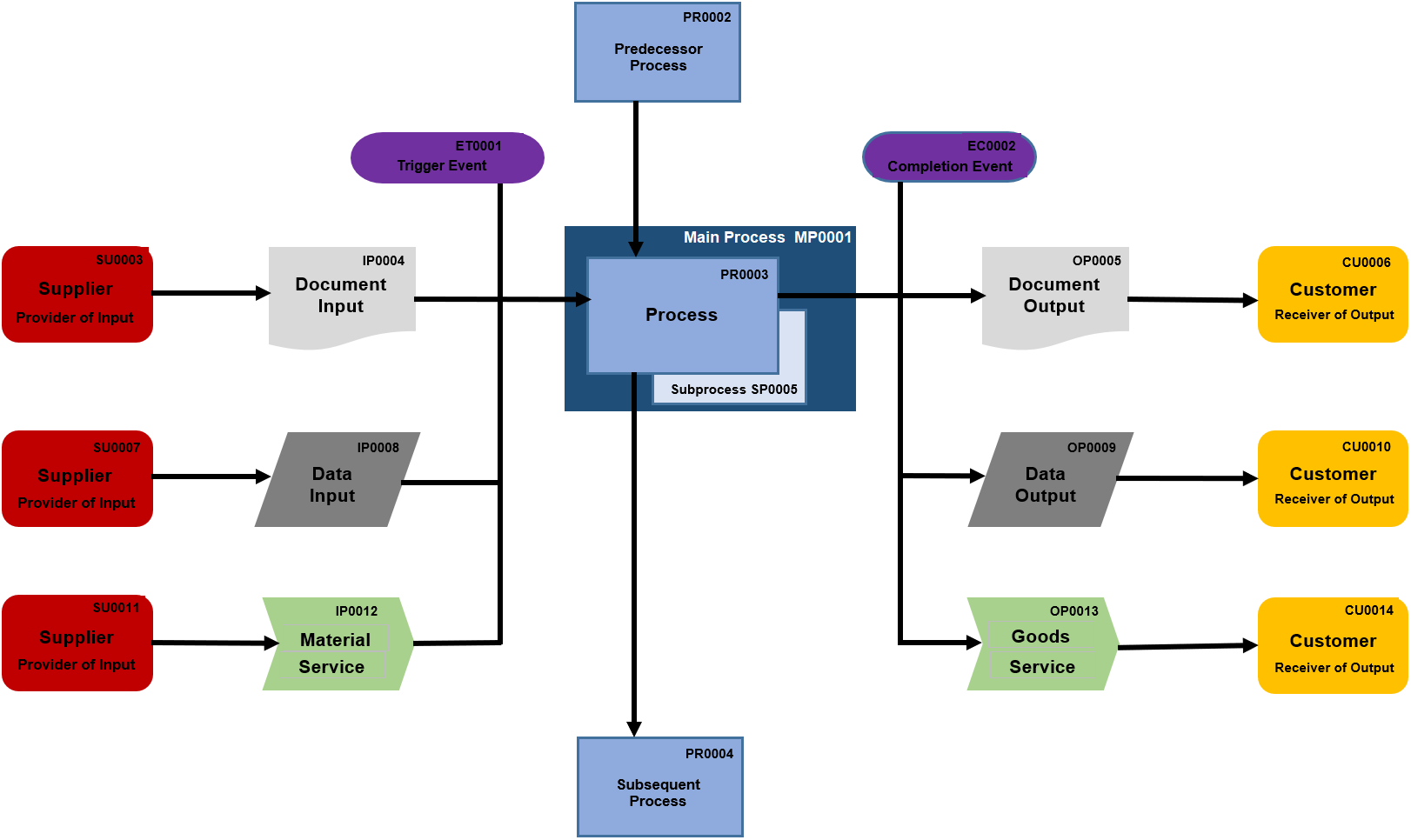
SIPOC Information flow and events-driven process chain
To model a single process at PR or SP process level at least one input and one output object must be defined with its type of input or output of either document, data or value chain type. The value chain object type is for inputs of material or services and outputs of goods or services.
 
Optionally the providers of input and receivers of output can be defined as Suppliers and Customers.
 
Furthermore the trigger event starting the process and the completion event ending the process can be defined to model an events-driven process chain.

SIPOC+ Diagrams Example
image
Process Meta Model
image
FAQ

Any Questions?